Skjutdörr
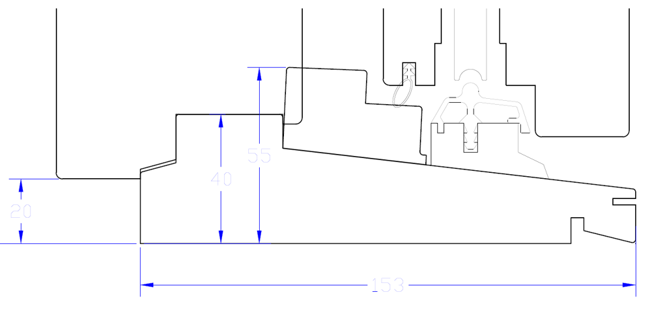
Tröskelhöjd 55 mm
Skjutdörr Trä och Skjutdörr Alu erbjuds med två tröskelalternativ, här visas den högsta varianten. Tröskel i trä, höjd 55 mm.

Laddar

Laddar